• ホーム
  • お知らせ
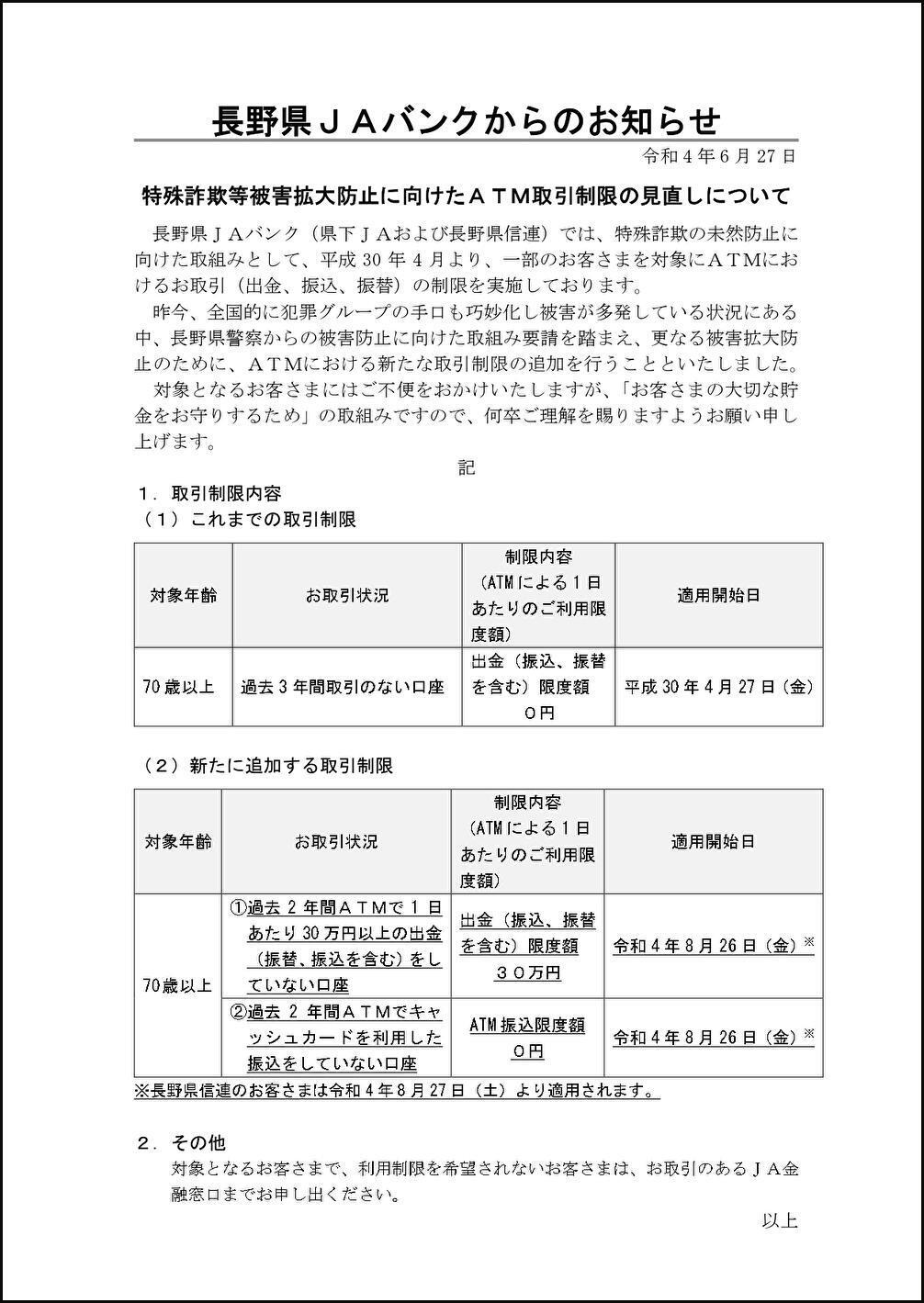
  • 特殊詐欺等被害拡大防止に向けたATM取引制限の見直しについて

特殊詐欺等被害拡大防止に向けたATM取引制限の見直しについて

 長野県JAバンク(県下JAおよび長野県信連)では、長野県警察からの被害防止に向けた取り組み要請を踏まえ、令和4年8月26日(金)より、ATMにおける新たな取引制限の追加を行います。

 ご不明な点は、お取引のあるJA金融窓口までお問い合わせください。

別添3_お知らせ(JAバンク).jpg

お知らせ一覧へ戻る

郵便番号から探す

お住まいの郵便番号をご入力いただくとお近くのJAバンクが表示されます

メニュー